We introduced a workflow for drafting newspaper articles in "A Transparent Workflow for Drafting Newspaper Articles." Today let's look at trying to prevent the very sad blunder of reporters covering the same story.
One very simply way of doing this is sending an automatic email to other reporters in the department once a draft is complete.
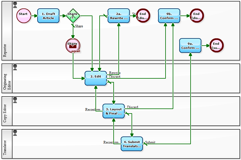
The below workflow is one for making sure reporters always look through comments. This workflow also encourages reporters to pick up "discarded" stories again, by making him/her confirm those comments in a separate task [Task 9b. Confirm (Discarded Drafts)].


